馆内快讯+

新闻动态

您的当前位置: 首页 > 馆内快讯 > 新闻动态

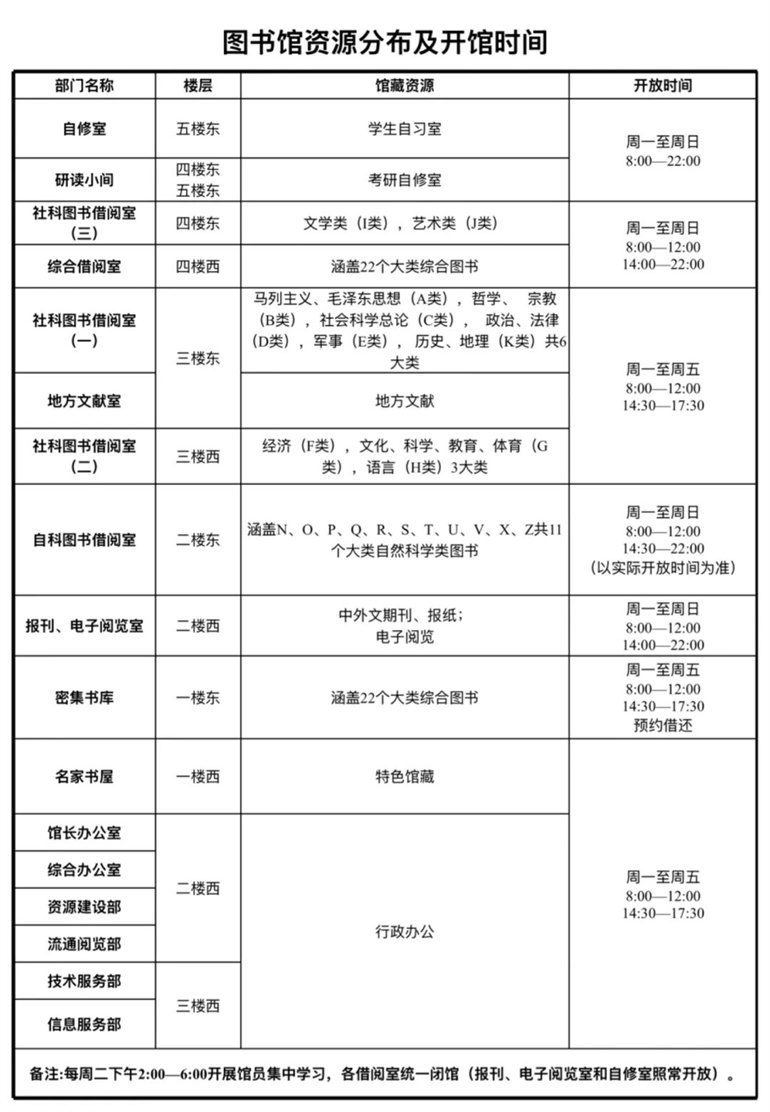
最新图书馆布局、资源分布及开馆时间来啦!

发布人: 日期:2026-02-27 18:20 浏览数:

各位小伙伴,小布为大家整理了最新的图书馆布局指引、资源分布及各区域开放时间。快来一起了解一下,收藏起来,到馆学习更省心、不迷路哦!

74368

愿大家在温馨有序的馆内安心研学、满载收获,小布在图书馆静候各位到来!



一审:樊 佩 二审:崔伶竹 三审:刘 欢