
高校图书馆是学校的学术资源中心和文化育人基地,肩负着培养学生阅读习惯、提升信息素养与综合素质的重要使命。为深入贯彻落实学校应用型人才培养目标,引导学生养成终身阅读习惯,提升人文素养与专业能力,根据 2025 年最新的《张家界学院本科生素质拓展实践类课程学分管理办法(试行)》的通知,图书馆特制定“阅读学分”制度,作为选修学分进行管理。本方案旨在通过系统化、可量化的方式,激励学生广泛阅读、深度参与文化活动与实践,具体实施细则如下:
一、阅读学分设置与认定标准
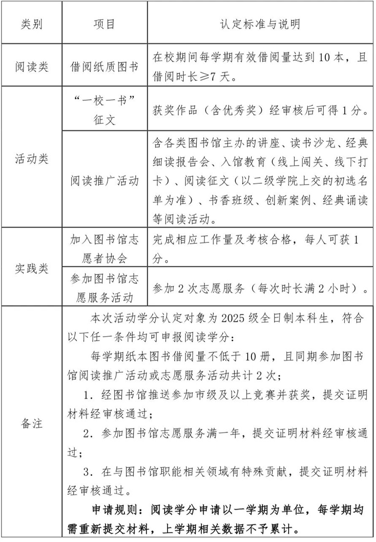
认定对象:2025级全日制本科生
学分性质与要求:
1.阅读学分可转换为第一课堂外学分,属素质拓展实践学分。
2.阅读学分采用学分制,学生需在一个学期内累计完成本方案规定的各项阅读、活动及实践任务,即可获得1学分。
3.学分最终由图书馆审核,并报送到通识教育学院进行认定。
学分项目与认定细则:
张家界学院图书馆阅读学分项目分为阅读类、活动类、实践类,具体学分设置与认定标准如下:

二、学分申请与认定平台流程
学分申请平台:
依托“学习通”APP,设立“阅读学分”专属模块,根据相应版块项目进行报名,并提交支撑材料获取学分。
操作流程:
1.学生登录“学习通”APP,完成相应任务获取阅读学分。
2.“阅读类”包括线下借阅纸质图书,达到要求可获相应学分。
3.“活动实践类”需进入相应栏目申请、预约、签到等并上传材料,审核通过后获得学分。
学分认定与记录:
1.学校每学期下发认定通知,学生按要求完成任务并提交申请,图书馆审核。
2.图书馆每学期末将审核通过的阅读学分总清单提交并报送到通识教育学院进行认定。
3.通识教育学院进行认定后,将阅读学分正式录入学生成绩系统,可转换为第一课堂外学分,属素质拓展实践学分。
4.学生可在学习通APP和学校教务系统查询个人阅读学分获得情况。
三、实施流程与管理
平台建设与管理:
1.图书馆负责学习通“阅读学分”模块的日常维护、任务发布、数据对接(与借阅系统)和功能优化。
2.确保平台操作指引清晰、稳定运行。
审核与监督机制:
1.审核机制:由图书馆牵头,联合通识教育学院、教务处、各二级学院成立专项审核小组,负责最终审核并进行重点抽查。
2.定期抽查:每学期按一定比例对征文进行查重复核,对借阅记录、活动签到、志愿服务记录进行随机核验。
3.违规处理:对查实存在弄虚作假的行为(征文抄袭、签到作弊、虚报服务时长等),取消其当次申请项目的学分,取消其当学年所有阅读学分申请资格,上报教务处,记入学生诚信档案。
时间安排:
1.学分审核和申报:图书馆于每学期开学发布素质拓展实践类课程学分进行集中申报,每学期最后一个月对学生提交材料进行审核。阅读学分申请以一学期为单位,每学期均需重新提交材料,上学期相关数据不予累计。
2.试行时间:2025年秋季学期起面向2025级全日制本科学生正式实施。
3.宣传启动:在实施学期前,通过新生教育、官网、公众号、宣讲会等多种渠道进行充分宣传和政策解读。
本方案最终解释权归图书馆所有。
张家界学院图书馆
2025年10月31日
一审:樊 佩 二审:崔伶竹 三审:刘 欢

